官報ブログ
注目企業の官報を見つけてはひたすら書く の繰り返し
< 阪急阪神リート投資法人 2025年11月期通期決算
フクロウラボ 決算公告(第12期) >
2026年01月23日
17:28
カテゴリ
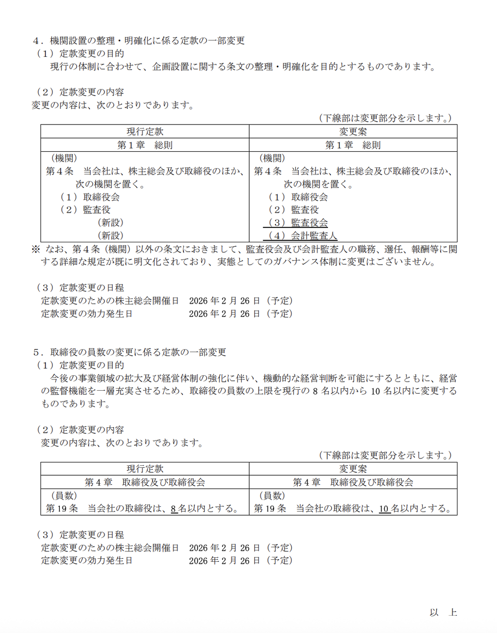
串カツ田中HDがが商号変更を発表 2026年3月からの新社名は「ユニシアホールディングス」に
株式会社串カツ田中ホールディングスが商号変更を発表した。新社名は株式会社ユニシアホールディングスで、変更予定日は
2026
年
3
月
1
日から。
Twitter
随時更新中
Facebookページ
はじめました
カテゴリなしの他の記事
< 阪急阪神リート投資法人 2025年11月期通期決算
フクロウラボ 決算公告(第12期) >
人気記事